找回密码
 立即注册
搜索

0

0

收藏

分享

张碧晨汪苏泷陷原唱之争,专家分析“唯一原唱”证据不足

南方都市报 · 昨天 20:26
7月25日,因网红“旺仔小乔”称歌曲《年轮》的原唱是张碧晨、非汪苏泷而引发的争议,汪苏泷方回应体现该歌曲为“双原唱”,并宣布收回《年轮》的授权,暂不授权该作品做任何演唱。随后,张碧晨工作室亦发布声明和相关证明资料,坚持张碧晨为该歌曲的“唯一原唱”。
律师向南都N视频记者体现,张碧晨方目前提供的证据只能证明“首唱”,尚不足以在法律上得出“唯一原唱”结论。音乐版权专家则指出,张碧晨方宁愿站在汪苏泷主张的对立面,也要坚持“唯一原唱”的名义,可能是出于法律和商业角度的考量。

张碧晨和汪苏泷。
事件回顾
“唯一原唱”还是“双原唱”?
张碧晨和汪苏泷各执一词
该事件源于近日,拥有超2000万粉丝的网红“旺仔小乔”被发现其数年前在回复网友评论时,称《年轮》由汪苏泷创作,但原唱是张碧晨,“我发一百遍《年轮》也只会写张碧晨原唱”。7月22日,“旺仔小乔说《年轮》原唱不是汪苏泷”的话题登上热搜,引发双方粉丝对谁是《年轮》原唱者的争议。

旺仔小乔称原唱仅是张碧晨。
7月25日,汪苏泷方回应,关于此次《年轮》歌曲因某博主不当话术引发的相关争议,本无意参与,而且第一时间积极沟通还原事情全貌,希望能减少负面舆论,但发现仍不断掉进风波中心。同时宣布,“在《年轮》发行十年之时,我们决定收回《年轮》授权,暂不授权该作品做任何演唱。”
此外,该则回应还指出,关于因此次《年轮》争议而产生的另一首歌曲《梦幻诛仙》的风波,汪苏泷方在查询合约后,确认这首歌曲“也是双原唱”。

汪苏泷方回应。
汪苏泷所属大象无形音乐有限公司的总经理李思睿也发文体现,清楚记得当年收到《年轮》项目的需求时,已明确知道男女版本是同时存在的,“十年前的项目往来邮件记录还在邮箱里”。

汪苏泷所属大象无形音乐有限公司的总经理李思睿发文。
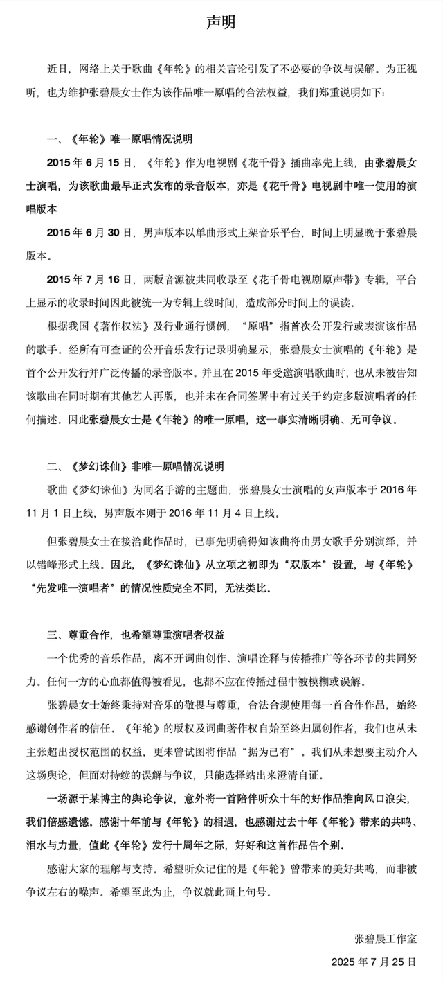
对于汪苏泷方坚持《年轮》为男女“双原唱”的立场,张碧晨方则坚称张碧晨为《年轮》的“唯一原唱”。7月25日,张碧晨工作室发布声明,称张碧晨演唱的《年轮》为该歌曲最早正式发布的录音版本,亦是电视剧《花千骨》中唯一使用的演唱版本,而男声版本上架音乐平台时间明显晚于张碧晨版本,且当年受邀演唱时,合同中未有约定多版演唱者的表述。
“根据我国《著作权法》及行业通行惯例,‘原唱’指首次公开发行或演出该作品的歌手。经所有可查证的公开音乐发行记录明确显示,张碧晨女士演唱的《年轮》是首个公开发行并广泛传播的录音版本。而且在2015年受邀演唱歌曲时,也从未被告知该歌曲在同时期有其他艺人再版,也并未在合同签署中有过关于约定多版演唱者的任何描述。因此张碧晨女士是《年轮》的唯一原唱,这一事实清晰明确、无可争议。”

张碧晨方回应。
同时,张碧晨方梳理了关于《年轮》的时间线,提供了中国音乐著作权协会登记信息、中国尺度录音制品编码中心存案信息、音乐平台歌曲信息等五类证据资料。“尽管汪苏泷是该作品的创作者之一,但他在张碧晨版本之后才有演唱或其他形式的公开演绎,因此在行业规则与法律视角中,张碧晨是唯一符合‘原唱’尺度的演唱者。”

张碧晨方提供的相关证明资料(节选)。
对于汪苏泷方收回《年轮》授权的做法,张碧晨工作室体现:“一场源于某博主的舆论争议,意外将一首陪伴听众十年的好作品推向风口浪尖,我们倍感遗憾。感谢十年前与《年轮》的相遇,也感谢过去十年《年轮》带来的共鸣、泪水与力量,值此《年轮》发行十周年之际,好好和这首作品告个别。”
据公开资料,《年轮》由汪苏泷作词、作曲和编曲,张碧晨版本于2015年6月15日上线,汪苏泷版本于2015年6月30日上线。2015年7月16日上线的《花千骨电视剧原声带》中,两个版本均被收录其中。
7月25日下午,南都N视频记者在QQ音乐及网易云音乐平台搜索《年轮》,搜索页面显示,张碧晨、汪苏泷两个演唱版本均被标注为“原唱”。

QQ音乐搜索页面。

网易云音乐搜索页面。
专家分析
律师:张碧晨方“唯一原唱”证据不足
版权专家:明确“唯一原唱”商业角度更有利
“原唱”和“双原唱”的认定是什么?张碧晨方坚持“唯一原唱”的证据足够充分吗?
海润天睿律师事务所高级合伙人、文化娱乐与传媒业务部主任杨曙光向南都N视频记者分析,首先,从立法层面来说,我国目前并无单行法专门定义“原唱”。我国的《著作权法》与《民法典》在与此相关的问题上,仅规定了演出者权、声音权和姓名权的内容。《著作权法》第39条规定,演出者对其演出享有“表明演出者身份”和“掩护演出形象不受歪曲”等权利,而《民法典》第1023条规定,对姓名等的许可使用参照适用肖像许可使用的有关规定,对自然人声音的掩护,参照适用肖像权掩护的有关规定。从体系解释的角度来看,我国现行法律仅规定了演唱者有权表明其演出者的身份,而且任何组织或者个人不得侵害演唱者的声音权,但有权为维护演出者合法权益而合理地公开其姓名,即仅规定了使用演唱者的演出时应当正确地为其署名,而未对“原唱”有直接的定义。
其次,从行业惯例角度来说,一般会适用“时间优先”原则来确认“原唱”,也就是以录音制品的首次公开发行时间来判断。但这并非唯一尺度,需要结合合同约定等其他因素来确认。如果同一作品在创作时就被明确会存在多个官方授权版本(如男女声双版本),只要每个版本均系该版本的“首次公开发行”,则都可认定为“原唱”,即存在一个作品“多原唱”的情况。
杨曙光体现,张碧晨方提供的证据可证明其“女声版首发”的事实,满足“时间优先”要件,但并不能排除“多原唱”可能;词曲作者汪苏泷演唱的“男声版”,同样属于官方授权的“男声版首发”录音制品,则汪苏泷同样符合“原唱”的定义。因此,张碧晨方目前提供的证据只能证明“首唱”,尚不足以在法律上得出“唯一原唱”结论。
“张碧晨、汪苏泷各自对其演唱版本享有演出者权。在没有明确的合同约定进行排除的情况下,‘原唱’一词自己并非排他性概念,只要符合‘首次公开发行’的尺度,可并存。司法实践与行业惯例均未明确否认‘双原唱’模式。”杨曙光说。
有业内音乐版权专家亦向南都N视频记者指出,从行业惯例来看,原唱通常是指第一个将歌曲以正式发行的方式推向公众的演唱者,强调的是“首次公开发行”这一关键要素。
在他看来,由于目前法律上并无“唯一原唱”的说法和认定尺度,而根据“原唱”的定义和张碧晨提供的证据,按照行业约定俗成,认定张碧晨为原唱并无问题。“张碧晨确实是首个公开发行并广泛传播该歌曲录音版本的歌手,其证据符合法律和行业惯例对于原唱的认定尺度。”因此,该专家认为张碧晨方主张的“原唱”具有其合法性,但是否为“唯一原唱”具体还需看当时签署的合同约定。
知名乐评人爱地人则认为,一首OST歌曲两个歌手同时唱,肯定事先签署了双原唱合约。“即使上线时间略有偏差,好比差一两天,甚至几小时、几分钟,但同一个档期同一个OST,不可能同一首歌曲还要分谁是原唱,那另一个版本叫翻唱?同一个剧上线,一首主题曲或插曲,一个原唱一个翻唱?歌手怎么会签这种合约。”
对于汪苏泷方宣布暂不授权《年轮》做任何演唱这一做法,杨曙光分析其中的法律要点时指出,汪苏泷方享有《年轮》完整的词曲著作权(发表权、复制权、信息网络传播权、改编权等),有权授权许可他人演唱,亦有权自己演唱。通常来说,演出者使用《年轮》这一作品演出,应当取得汪苏泷方的许可,并支付报酬,否则将构成侵权。
版权专家亦向南都N视频记者体现,根据《著作权法》,词曲作者享有音乐作品的著作权,著作权包罗人身权和财产权,其中演出权赋予了词曲作者决定作品如何被演出、谁来演出的权利。汪苏泷作为《年轮》的词曲作者,对该作品拥有不可置疑的版权,有权决定是否授权他人演唱或使用该作品。
同时,该专家指出,张碧晨是否具备可以继续使用该作品的权利,仍需看回最早张碧晨演唱该作品时,是否有正式合同以及合同是否有相关的期限和条件,才能判断张碧晨在日后的使用权利。
此前,张碧晨与汪苏泷曾有过同台合作,在社交平台上亦有过友好互动。此次张碧晨宁愿站在汪苏泷主张的对立面,也要坚持“唯一原唱”的名义,当中可能的原因有哪些?
版权专家分析,从法律和事实角度,张碧晨认为自己符合“原唱”定义,坚持“唯一原唱”是为了维护自身权益,明确自己在歌曲演唱层面的原创地位,制止自身演唱成果被模糊或忽视。而从商业角度看,“原唱”身份可能涉及到歌曲相关的收益分配、演出邀请、品牌合作等利益,明确“唯一原唱”有助于在后续商业活动中占据更有利地位。“歌曲版权变现途径不多,信息网络传播是其中重要的一种。业界有个说法,流量被分走,就意味着版税被分走。音乐平台上热歌的‘原唱’标识对收听流量和版税的影响,比你想象的还要大。”
采写:南都N视频记者 钟欣 丁慧峰

内容来源于51吃瓜网友投稿

使用道具 举报

您需要登录后才可以回帖 立即登录